2020年解放军/武警教材今天发货附教材变化解读(语文、政治)
最后更新日期:2020/2/18 10:29:37 阅读次数:2563
2020年军考教材(解放军/武警)全科电子版已发布,为方便大家学习,我们德方军考备有纸质版教材供大家使用,大家可在德方军考的微信小店或者军考通APP中购买,目前有现货,可立即发货。 另大专军考教材和提干教材正在预售,待电子版教材公布后,我们会第一时间为大家发货。预订从速,早拿到教材早复习,愿大家2020年都能圆梦军校。 购买军考教材和更多军考资料,可长按下方二维码
德方军考微信小店
军考通APP下载二维码
另外,我们德方军考另外一个公众号“军考通”近半个月每天发布德方教研组老师精心准备的各个学科各个兵种的自学建议,供大家参考,请长按下面二维码关注并置顶公众号。
请注意:现在德方军考的全部教学资料都可及时发货,各个科目《二轮学案》正在火热订购。
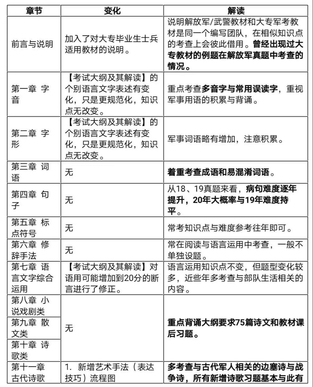
上期我们德方军考教研组第一时间为大家解读了解放军/武警新教材(数学、英语、物理、化学)的变化,详情请点击后面链接:2020年军考教材(解放军/武警)有何变化? 这期我们继续为大家奉上语文和政治的解读。 语文科目 2020年军考语文教材在知识点上没有做调动,但是个别章节新增了不少习题。综合来看。变化主要有两大点: 1.部分章节对大纲与真题的解读有文字变化。
2.【强化训练】删改了不少习题。 具体变动见下表 
从2020年的教材来看,这次编写颇为用心,特别是在诗歌阅读与现代文阅读上,新增文章紧跟真题形式与内容,如此大篇幅的增加,不排除今年会有考原题的可能,大家应重点复习。 尽信书则不如无书,教材中对真题考点的解读也有瑕疵之处,比如【标点符号】章节中,教材言“考查逗号用法的几率不大”,但实际上18、19年真题中都考到了逗号的用法,所以,大家在学习中一定要和真题结合起来。
政治科目
1.教材内容没有大章节的变动,变化主要在:
①新增哲学的定义、基本派别
②政治常识新增我国国家制度和国家治理体系的显著优势、坚持和完善中国特色社会主义制度的重点任务等
③经济常识新增第二章第三节社会主义市场经济体制
④道德修养和法律常识新增第三章(含四节)、第四章第三节
⑤军事常识新增习近平强军思想形成的背景、历史地位;军委主席负责制的本质特征等。
⑥部分内容有表述上的变化。
2、课后题(含典型例题、强化训练)变化较多,每个单元的题都有新增和更改。 建议:
①结合考试大纲和最新教材复习,新增的内容作为重中之重,但是也不能忽视原教材内容。
②虽然课后题发生大的变化,但是在复习的过程中,建议考生将2019年教材课后题和2020年教材课后题结合在一起。
2020年军考教材(解放军/武警)全科电子版已发布,为方便大家学习,我们德方军考备有纸质版教材供大家使用,大家可在德方军考的微信小店或者军考通APP中购买,目前有现货,可立即发货。 另大专军考教材和提干教材正在预售,待电子版教材公布后,我们会第一时间为大家发货。预订从速,早拿到教材早复习,愿大家2020年都能圆梦军校。 购买军考教材和更多军考资料,可长按下方二维码

德方军考的微信小店
军考通APP的下载二维码
另外,我们德方军考另外一个公众号“军考通”近半个月每天发布德方教研组老师精心准备的各个学科各个兵种的自学建议,供大家参考,请长按下面二维码关注并置顶公众号。
请注意:现在德方军考的全部教学资料都可及时发货,各个科目《二轮学案》正在火热订购。
上一篇:2021年军考大纲解读 下一篇:德方军考2016年 走进军营辅导课程顺利开班



